Лучшие дверные звонки до 1000 рублей
В категорию бюджетных входят дверные звонки с простой конструкцией и базовым набором характеристик. Несмотря на отсутствие дополнительных опций, они пользуются большой популярностью.
Rexant GS-215
5
★★★★★оценка редакции
98% покупателей рекомендуют этот товар
Беспроводной дверной звонок оборудован датчиком движения с радиусом срабатывания в 110 градусов. Он может функционировать в стандартном режиме (при нажатии на кнопку) либо включаться автоматически, когда к двери кто-то подходит. Радиус работы устройства составляет 10 м, при этом дистанцию срабатывания датчика движения можно настраивать.
Питание у звонка автономное — от батареек ААА, которых хватает на 6 месяцев. Модель имеет достаточно высокую громкость – 90 дБ, что делает его применимым для больших помещений. Выбирать звучание можно из 12 доступных мелодий.
Достоинства:
- Датчик движения с регулировкой радиуса срабатывания;
- Беспроводное соединение;
- Высокая громкость;
- 12 мелодий.
Недостатки:
Занимает верхний ценовой порог в своем сегменте.
Дверной звонок GS-215 от Rexant находится на границе между бюджетными и средними по стоимости моделями, но и функционал у него вполне приличный.
TDM Electric ЗПБ-11/2-25М
4.8
★★★★★оценка редакции
88% покупателей рекомендуют этот товар
Устройство используется одновременно в качестве дверного замка и средства внутреннего вызова. Это комбинированное оборудование, которое может работать как от сети, так и от батареек. При этом прибор имеет уникальный код срабатывания, что предотвращает отклик на соседние звонки.
Гибрид имеет лаконичный дизайн. Корпус кнопки и основного блока изготовлены из прочного пластика, устойчивого к пожелтению. Радиус действия устройства составляет 1,5 м. На клавише имеется световой индикатор, что облегчает ее поиск в темноте. Уровень громкости – 70 дБ, выбрать можно одну из 20 возможных мелодий.
Достоинства:
- Сдержанный дизайн;
- Устойчивость к пожелтению;
- Световая индикация;
- Возможность автономной работы;
- Уникальный код срабатывания.
Недостатки:
Не подходит для влажных помещений.
TDM Electric ЗПБ-11/2-25М – практичный и надежный дверной звонок с базовой, но при этом тщательно продуманной функциональностью.
EKF DBW-001
4.7
★★★★★оценка редакции
86% покупателей рекомендуют этот товар
Проводной дверной звонок, состоящий из блока с динамиком и наружной кнопки, питается от сети. Уровень громкости составляет 80 дБ, чего достаточно даже для большой квартиры. При этом модель предлагает 36 различных мелодий.
Корпус звонка изготовлен из ударопрочного пластика, окрашен в белый цвет с синими узорами. Радиус действия модели составляет 120 м. Степень защиты прибора – IP 20, то есть он предназначен для монтажа в сухих помещениях.
Достоинства:
- Большой выбор мелодий;
- Громкий звук;
- Прочный корпус;
- Простой монтаж;
- Обширный радиус действия.
Недостатки:
Без подсветки.
Дверной звонок подойдет как для двух- и трехкомнатных квартир, так и для больших домов — при условии, что будет установлен в сухом месте.
Тритон «Сверчок» СВ-04Р
4.7
★★★★★оценка редакции
84% покупателей рекомендуют этот товар
Накладной проводной дверной звонок способен воспроизводить только одну мелодию – электронный гонг. Зато он имеет регулятор громкости и позволяет вовсе отключить звук, что особенно оценят семьи с маленькими детьми.
Питается оборудование от сети, а значит – не требует постоянной замены батареек. Звон защищен от попадания внутрь крупного мусора, однако не подходит для влажных помещений. Модель имеет универсальный дизайн.
Достоинства:
- Регулировка громкости и полное отключение звука;
- Лаконичный дизайн;
- Простой монтаж.
Недостатки:
Только одна мелодия.
Тритон Сверчок СВ-04Р – универсальный дверной звонок для любой квартиры. Он понравится людям, работающим по сменам, а также молодым родителям.
Видеоглазок для беспроводного звонка
С помощью дополнительной камеры хозяин квартиры, дома или дачи может на расстоянии видеть посетителя. В результате ему проще принять решение об открытия дверей.

Если на квартирной двери или калитке стоит глазок с камерой, внутри здания на мониторе отражается звонящий посетитель. Картинка с камеры может передаваться на отдельный дисплей, ПК или ноутбук (в зависимости от выбранной модели). Качество передачи изображения зависит от камеры, установленной в видеоглазке.

При выборе схемы важно учесть, что глазку необходимо дополнительное и более надежное питание. Здесь доступны такие пути:
- Поиск подходящего комплекта с низким потреблением (если требуется постоянная фиксация видео).
- Схема с активацией видеоглазка только при нажатии кнопки. При таких обстоятельствах камера фиксирует только лицо звонящего человека.
- Питание видеоглазка осуществляется отдельно. В таких случаях не совсем понятно применение беспроводного звонка, но подобная схема является распространенным явлением.
- Схема с датчиком движения, определяющим факт нахождения гостя возле кнопки звонка. Такой вариант удобен для контроля неадекватных граждан, которые могут подшучивать над хозяином. Удобство в том, что видеокамера снимает при наличии движения возле входа (нажатие на кнопку не обязательно).
При выборе видеоглазка важно обратить внимание на разрешение камеры. Чем выше этот параметр, тем лучше изображение

С другой стороны, при большем разрешении объем получаемого видео сильно увеличивается. Кроме того, видеоглазки с большим разрешением имеют высокие требования к питанию.
Как это работает
Это устройство состоит из двух частей:
- кнопки с передатчиком радиосигнала;
- приемника с блоком воспроизведения звука.
Благодаря работе в режиме включено/выключено, электроэнергия с аккумуляторов или батареек расходуется только при нажатии на кнопку звонка. Кнопка соединяет передатчик с источником питания, в результате чего устройство начинает излучать радиосигнал определенной частоты.
В некоторых устройствах поддерживается шифрование сигнала, благодаря чему возрастает помехоустойчивость и снижается число ложных срабатываний. Приемник принимает радиосигнал и если его частота и шифр совпадают с записанным в памяти устройства, то включается блок звуковоспроизведения. Кроме мелодии, которая вшивается в память устройства еще на заводе, вы можетеиспользовать и собственные музыкальные композиции, созданные собственноручно или скачанные с компьютера. Некоторым беспроводным звонкам для установки дополнительных мелодий может потребоваться карта памяти. Дальность устойчивой связи между кнопкой и приемником зависит от:
- мощности передатчика;
- наличия помех (железобетонные стены и другие конструкции из токопроводящих материалов);
- чувствительности приемника;
- погодных условий.
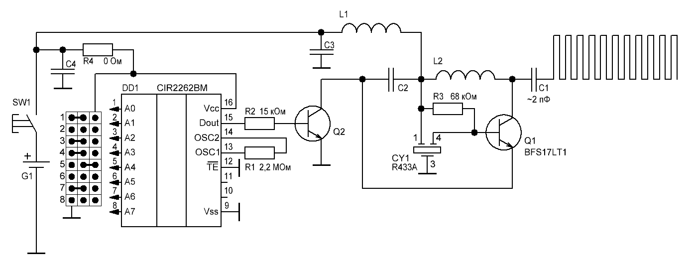
![]()
Схема кнопки беспроводного звонка
Виды
Существующие на рынке производители, выпускающие звонок на калитку в частный дом, предлагают интересный дизайн, разные классы защиты, надежность передачи сигнала, стоимость – параметры, зависящие от внутренней сборки каждой составляющей системы. Наличие дополнительных возможностей зависит от присутствия в сборке датчиков, чувствительно отзывающихся на движения, температуру, влагу, взлом.
Видео-звонки
Чтобы использовать все возможности устройства, нужно знать, как настроить беспроводной звонок, чтобы повысить степень защищенности и безопасности. Датчики и передающие приборы повышают эффективность работы прибора:
- хозяин дома видит гостя, общается с ним;
- для полноценной работы «видеоглазка» не требуется электропроводка, достаточно подзаряжаемого аккумулятора;
- смарт-устройства позволяют сделать запись разговора;
- дополнительные опции позволяют настроить диодную подсветку, автоматический ответ, открытие дверей или замка в удаленном режиме с помощью подачи соответствующего сигнала.
С датчиками движения
Установка датчика движения вместе со звонком повышает безопасность жильцов в доме. Он подает сигнал, что автоматическая система открыла замок, и гость вошел на территорию охраняемого участка. Точно также устройство оповещает, что посетитель покинул двор. Если датчик движения подает сигнал, то есть шанс остановить или обнаружить злоумышленников, которые пытаются сломать звонок.
Морозостойкие
Нижний предел отрицательного значения температуры, при которой датчик будет полноценно передавать сигнал, может отличаться от типа сборки.
- Но в целом ниже -30С не рекомендуется устанавливать беспроводной уличный звонок для частного дома.
- Проводные приборы оповещения показаны и при превышении максимальных положительных значений в +30С.
В таких условиях быстро разряжаются или «текут» элементы питания, появляются проблемы с контактами. В диапазоне, превышающем пороговые значения, опытные пользователи рекомендуют устанавливать классические модели проводных звонков.
С передачей звука
Установка датчика, который продуцирует звуковой сигнал в помещении, помогает подготовиться к встрече гостей. Если дом большой, то «сирену» от входного звонка располагают в гараже, сарае, мастерской, других комнатах и этажах коттеджа. Производители предлагают огромный диапазон настроек звукового сигнала: от любимых треков до банального лая, рычания собаки.
Сигнальные звуковые устройства для оптимизации расходов на замену батареек подключают к сети 220 В. Одну «сирену» оставляют для использования в пределах зоны действия прибора: на приусадебном участке, в огороде, если хозяин зашел к соседу, то компактное устройство из кармана подаст сигнал о приходе гостя.
Антивандальные
Корпус кнопки находится за пределами территории прилегающего у дому участка, поэтому звонок для дачи уличный необходимо защитить от вандализма и застраховать от убытков в случае умышленного повреждения коробки.
- Перед разводкой кнопочного толкателя и датчика с платой учитывают эффективность резонансной антенны при расположении на металлической калитке, ограде.
- Подпаивают параллельно два микропровода и подключают к ним обычную кнопку, а передатчик располагают с внутренней стороны ограды.
На улице будет дешевая простая кнопка-муляж, а электронный механизм с платой, который представляет ценность, останется в надежном месте за забором.
Влагостойкие
Для защиты от дождя, снега, тумана беспроводные устройства оснащены надежным влагостойким корпусом. По отзывам пользователей этого не достаточно, так как пластиковая коробка корпуса не прилегает плотно к поверхности калитки, ворот, ограждения. Поэтому механизм закрывают козырьком, который с трех сторон защищает прибор от затекания воды внутрь корпуса.
Звонок беспроводной «Космос»
Устройство этой марки допускает самостоятельное размещение в любом месте, где невозможно установить традиционную модель. Благодаря брызгозащитной кнопке значительно увеличен срок эксплуатации и надежность. Конструкция оснащена помехоустойчивой системой, предохраняющей от воздействия других беспроводных устройств, а также ограждающей от ложных сигналов. Для максимального удобства «Космос» выпускается со световыми эффектами и 32 мелодиями звонка.
В общем, рынок беспроводных устройств располагает большим выбором звонков на двери, которые отличаются не только ценой и типом модели, но также размерами и цветом, благодаря чему можно подобрать прибор, соответствующей общему стилю оформления дома.
Демонтаж и замена
Звонок для дверей — надёжное устройство, но всё же иногда приходится его заменять. Когда эту операцию нужно выполнить с беспроводным типом прибора, то никаких сложностей не может возникнуть. Нужно будет снять сломанный элемент, а вместо него установить новый.

Поломка проводного звонка тоже не вызывает особых трудностей. Особенно когда замена производится на точно такую же модель.
В некоторых случаях может повредиться кабель питания. Для устранения данного повреждения придётся достать старую проводку из стены или короба, а на её место уложить новый провод. Если нужно заменить электромеханический вариант на электронный, то могут возникнуть небольшие трудности. Это объясняется тем, что первый тип работает от сети в 220 В, а второй зачастую функционирует на питании от батареек. Чтобы поставить новую кнопку, придётся провести небольшие строительные работы, но это далеко не всегда возможно. Для использования старой необходимо будет внести некоторые изменения:

- Сначала нужно снять электромагнитный звонок и установить вместо него устройство, в котором предусмотрено наличие понижающего трансформатора, реле, а также выпрямителя.
- К реле необходимо подключить новый звонок. У трансформатора на вторичной обмотке должно быть напряжение в пределах 12 В. Такое устройство зачастую крепят рядом с электронным звонком и соединяют с ним изолированными проводами.
Правила установки
Теперь поговорим о том, как лучше всего устанавливать беспроводной звонок.
Выбор места. Прежде всего необходимо определиться с местом установки. Для владельцев муниципальных квартир предоставлено два варианта установки:
- Возле дверной стены. На дверную стену можно крепить как устройства с липучками, так и с шурупом. Липучки желательно использовать для покрашенных стен, а шурупы для побелённых;
- На дверное полотно. В таком случае лучше использовать звонки с креплением на шурупе.
Для владельцев частных домов предусмотрен единый вариант крепления. У калитки. Крепить звонок следует в таком месте, чтобы на него не действовали атмосферные явления и он был надёжно защищён от солнечных лучей. Рекомендованы беспроводные звонки с двумя динамиками.
Устанавливать беспроводной звонок, оба блока которого оснащены батарейками можно следующим образом:
- закрутить в выбранное место шуруп;
- на закрученный шуруп вставить внутренний блок;
- затем установить батарейки;
- Закрепить кнопку. Кнопка монтируется снаружи. Корпус должен быть открытым. Это касается как частных, так и муниципальных домов.
- установить внешний блок и закрыть весь корпус беспроводного звонка.
На этом установка окончена.
YaSmart Darho D1

Ещё одной, довольно неординарной моделью в категории беспроводных звонков можно считать YaSmart Darho D1. Его неординарность заключается прежде всего в том, что это модель наружного срабатывания, оснащённая датчиком движения, улавливающем человека на расстоянии до 4 метров. Для квартиры эта модель может и не подойти, зато она может стать отличным вариантом для офиса, магазина или дома. Её максимальная громкость составляет 120 дБ, что без особого труда можно будет услышать снаружи. Проще говоря этот звонок может служить и сигнализацией, и даже информатором, воспроизводя заранее записанное на внешний носитель сообщение.
Да, она поддерживает microSD карты памяти, а также возможность воспроизведения аудио файлов в форматах .wav и .mp3, что позволит поставить на звонок любимую композицию или просто нейтральную мелодию. В любом случае, если вы искали нечто подобное, то этот экземпляр может стать вашим всего за 4 500 рублей в среднем.
Назначение беспроводного звонка для квартиры
Беспроводной звонок для квартиры — это удобное и практичное устройство, которое предназначено для замены традиционного проводного дверного звонка. Он позволяет вам общаться с посетителями, находясь в любой точке вашей квартиры. Но насколько это полезно и необходимо?
Дверной звонок — это первый контакт вашего посетителя с вашим жилищем. Он позволяет вам узнать о приходе гостей или почтальона, а также установить контроль над доступом в вашу квартиру. Беспроводной звонок дает вам возможность подключить несколько приемников по всей квартире, что позволяет слышать сигнал вызова, даже если вы находитесь в другой комнате или на балконе.
Основным назначением беспроводного звонка для квартиры является:
- Обеспечение безопасности: Благодаря беспроводному звонку вы сможете узнать о приходе посетителей и принять решение о пропуске их в вашу квартиру. Это особенно полезно, если вы живете одни или вам необходимо ограничить доступ посторонних людей.
- Удобство и комфорт: Вам не нужно бегать к двери каждый раз, когда кто-то приходит в гости или принести почту. Вы можете просто ответить на звонок через беспроводной звонок, находясь комфортно в своей квартире.
- Расширение зоны охвата: Беспроводной звонок может иметь большую зону охвата в сравнении с проводными вариантами. Вы можете поместить приемник в любом месте вашей квартиры, что позволяет слышать звонок с любой точки.
Кроме того, современные модели беспроводных звонков могут предлагать дополнительные функции, такие как мониторинг посетителей через камеру видеонаблюдения или датчик движения, которые повышают уровень безопасности вашей квартиры.
В целом, назначение беспроводного звонка для квартиры заключается в обеспечении безопасности и комфорта вам и вашей семье, предоставляя удобный способ контролировать доступ в ваше жилище.
Принцип работы устройства
Если вспомнить, как работает обычный дверной звонок, то в нём главным рабочим элементом выступает кнопка, от которой идет провод, ведущий к динамику, расположенному внутри квартиры. При этом сам прибор подведен к электросети, без которой он не может работать. И уже в момент нажатия посетителем кнопки сигнал начинает идти по проводу , в результате чего в квартире слышится звуковой сигнал.
Подобным образом работают беспроводные звонки, правда, у них имеется одно важное отличие. У этих устройств кабель, используемый для передачи сигнала, заменён на радиоволны
Подобный вариант обеспечивает большее удобство, поскольку можно забыть про кучу проводов. Другой важной особенностью подобных устройств является то, что работать они могут от обычной батарейки или аккумулятора. Поэтому их можно размещать даже на значительном расстоянии от сети. В продаже имеются и такие модели, которые совмещают оба варианта питания. Практически это реализуется размещением внутри кнопки батарейки, при этом к динамику подводится электрокабель.
Сигнал поступает в тот момент, когда посетитель жмет на кнопку. В конструкции динамика предусмотрен приемник, срабатывающий в случае возникновения волн, что приводит к возникновению звукового сигнала. Тем самым владелец дома сразу узнаёт, что к нему пришли.
Беспроводные звонки могут работать на различном расстоянии, что определяется типом материалов, из которых был возведен дом. Если звонок установлен в здании, построенном из бетона и кирпича, а на его пути еще стоят металлические двери, то все это уменьшает силу сигнала.
Интересным новшеством последних моделей беспроводных звонков, размещаемых на обычной входной двери, является возможность выбора любой мелодии, которая установлена по умолчанию. Также владелец может добавить в него свою по выбору. Это можно сделать при помощи флеш-карты, компьютера или же посредством мобильного телефона. У более функциональных беспроводных звонков часто присутствует несколько динамиков. Это позволяет выделить для приемников различные места в квартире, что позволяет в любом случае услышать звуковой сигнал, чем бы вы ни занимались.
Также сегодня доступны и такие типы беспроводных звонков, которые оснащены несколькими кнопками. Этот вариант в первую очередь оценят владельцы частных домов, где предусмотрено несколько входов, располагающихся на различных сторонах участка.
Ring Video Doorbell Satin Nickel

Ну а абсолютным фаворитом этого списка стал беспроводной звонок Ring Video Doorbell Satin Nickel. Сама компания Ring занимает одну из лидирующих позиций на современном рынке дверных звонков, предлагая отличные функциональные решения. Ну и как это часто бывает с лидерами, варианты эти не самые дешёвые, зато уровень качества соответствующий. В комплекте поставки нет внутреннего приёмника, так как звонок напрямую сопрягается со смартфоном, присылая звуковые оповещения и транслируя видео. Зато комплект поставки содержит немало других, полезных для монтажа инструментов, среди которых есть и отвёртка, и сверло, и даже специальный герметик.
Для предоставления качественной картинки в условиях недостаточной освещённости модель оснащена инфракрасной подсветкой, а встроенного аккумулятора, ёмкостью 5200 мАч, может хватить вплоть до года непрерывной автономности. И это при том, что полная его зарядка занимает порядка 10 часов. Этот беспроводной дверной звонок действительно является примером того, что ожидает нас в будущем, а его средняя актуальная цена составляет около 12 000 рублей.
Преимущества и недостатки
Перед покупкой беспроводного звонка важно изучить особенности, оценить преимущества и недостатки, а затем уже принимать решение о возможности его использования. Преимущества:
Преимущества:
- Никаких проводов. В процессе установки можно обойтись без дрели (кроме случая крепления кнопки саморезами), протягивания проводов или тросов, соединяющих кнопку и динамик. Это практично, когда изделие приобретается для дачи или частного дома. При установке на дверь квартиры можно избежать отслоения обоев или повреждения интерьера. Устройство имеет автономное питание, поэтому отдельный блок питания (за исключением некоторых случаев) не требуется.
- Простая и высокая скорость установки. Фиксация изделия занимает несколько минут. Это связано с отсутствием проводки и сложных креплений.
- Удобство. Использование такого изделия не вызывает затруднений, как у гостей, так и у хозяев дома (дачи, квартиры).
- Легкий перенос в другое место. Благодаря отсутствию проводов беспроводной звонок можно сбросить в любой момент.
- Может использоваться в сочетании со сложными устройствами. Беспроводные звонки можно использовать для интеркома или оборудовать двумя кнопками (при необходимости).
- Хороший дизайн. Современные модели имеют привлекательный внешний вид, поэтому вписываются в любой интерьер. Большой выбор моделей позволяет подобрать изделие, подходящее по форме, цвету или материалу изготовления. Вы можете быть уверены, что беспроводной звонок только украсит интерьер или экстерьер.
- Самостоятельное питание. Обычные звонки работают без батареек, и вам нужно проложить провода для подачи напряжения. В случае с беспроводным устройством в этом нет необходимости. Напряжение подается от аккумуляторов, поэтому даже при выключенном свете гости смогут объявить о своем приходе. Эта функция полезна для частных домов или дач, где нет электричества. Альтернативой является использование беспроводного дверного звонка без батареек, когда он питается от специальных батареек (продаются отдельно).
- Возможность дооснащения. При желании беспроводные звонки можно дополнить другими устройствами (в зависимости от модели). Речь идет о подключении видеокамеры, телевизора или другого оборудования.
Ошибка:
- Установка беспроводной кнопки возможна не во всех случаях. В процессе установки не используются провода, а сигнал передается по беспроводной сети. Если на пути есть препятствия, продукт не будет работать. В таких условиях необходимо установить классический проводной звонок или устранить причину помех (если это возможно).
- Необходимость смены аккумулятора. Автономный блок питания имеет свойство разряжаться, поэтому время от времени его необходимо заменять. Если вы пропустите этот момент, беспроводной вызов не будет работать.
- Плохая привязанность. Некоторые модели крепятся на клейкую основу. Этот вариант подходит для двери квартиры. При установке на даче или использовании для частного дома кнопка крепится на улицу. Под влиянием холода часто исчезает. Кроме того, липучки не выдерживают даже легкого физического воздействия.
- вероятность еды. Наличие негативных воздействий (например, попадание влаги в изделие, воздействие низких температур или смещение контактной группы) приводит к зависанию кнопки в активном положении. В результате звонок работает до тех пор, пока не разрядится аккумулятор или не будет устранена неисправность.
- Простое воровство. Беспроводную модель звонка легче украсть, ведь к ней не подключены провода. Для предотвращения краж можно установить видеокамеру на входе. Это будет вдвойне полезно. Во-первых, это позволяет лично посмотреть на гостя, а во-вторых, снизит вероятность кражи.
- Нет передачи сигнала. Наличие проблем в работе схемы может привести к затруднениям с подачей сигнала с кнопки на часы. Возможна и другая ситуация, когда команда приходит, а звука нет.
Беспроводной звонок не является идеальным устройством, но его преимущества с лихвой перекрывают недостатки его работы.




























